EPA gestuurd opleiden. Werkwijze EPA gestuurd opleiden Noordwest Ziekenhuisgroep
1
2 3 4
voltooid

Proces van bekwaamverklaren

hoofdstuk
door: Beheerder Defacto
2 min.

Als we spreken over bekwaam verklaren, is dat op supervisieniveau 4. Dat wil zeggen dat de PIO/student een activiteit geheel zelfstandig uit kan voeren. (Zie hoofdstuk supervisieniveaus)


(czoflexlevel.nl)

Wanneer de PIO/student inschat een EPA op supervisieniveau 4 te beheersen dient hij/zij de ingevulde toetsinstrumenten in bij de beoordelingscommissie. De PIO/student zet een melding in het portfolio, op de curriculum pagina, dat hij/zij graag bekwaam verklaard wil worden voor de betreffende EPA.

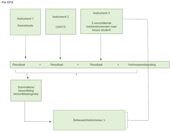
Om de objectiviteit te vergroten tijdens het beoordelen is het van belang dat er meerdere èn verschillende toetsinstrumenten zijn gebruikt door de PIO/student. Èn dat deze zijn ingevuld door verschillende begeleiders bij verschillende beroepssituaties. De PIO levert op niveau 4 minimaal 3 verschillende toetsinstrumenten in, beoordeelt door verschillende werkbegeleiders.

Naast de validiteit en betrouwbaarheid van het toetsen in de praktijk komt bij toevertrouwen nóg een aspect kijken.
Bij het afronden van een opleiding of bij het toevertrouwen van een activiteit kijk je niet alleen terug op wat iemand tot dan toe heeft laten zien maar richt je je op de toekomst: durf ik op basis van wat ik tot nu toe heb gezien de PIO/student toekomstige verantwoordelijkheden te laten dragen?

Voor de PIO/student geldt dat ook: je zal nooit alle situaties meegemaakt hebben of alle activiteiten even vaak uitgevoerd hebben. Toch bereik je op een gegeven moment een punt waarop je er op vertrouwd dat je ook nieuwe situaties het hoofd kunt bieden. Daarom neemt deze commissie de vertrouwenscriteria mee in de bekwaamverklaring. Bekwaam verklaren is een ja-nee-besluit.

Wanneer de PIO/student een bekwaamverklaring aanvraagt zet hij/zij dit ook in de communicatie op de curriculumpagina. De vaste werkbegeleiders kunnen vervolgens reageren of zij akkoord zijn met een bekwaamverklaring, op basis van de voortgangsgesprekken en het portfolio. De praktijkopleider controleert alle verplichte onderdelen en kent vervolgens niveau 4 toe in het portfolio.

Met het afgeven van een bekwaamverklaring spreken zij ‘gegrond vertrouwen’ uit dat de PIO/student de beroepsactiviteit geheel zelfstandig kan uitvoeren. De basis hiervoor zijn het portfolio en de ervaringen van de begeleiders.

Wanneer de kern-EPA's van een opleiding zijn afgerond kan onderstaand formulier gebruikt worden als bewijs voor de onderwijsinstelling dat de EPA's bekwaam verklaard zijn. Ook voor losse en/of specifieke EPA's kan het formulier gebruikt worden. Zodoende kan de onderwijsinstelling het diploma of certificaat in orde maken.
bekwaam_verklaring_epa.docx


(czoflexlevel.nl)


(czoflexlevel.nl)

bekwaam_verklaring_epa.docx